UC3907
负载共享控制器
制造商:
产品信息
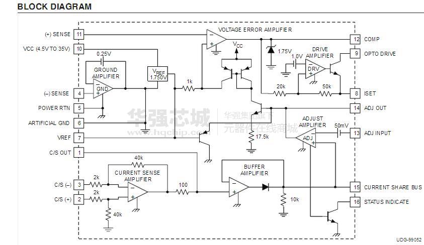
负载共享控制器IC的UC3907系列提供了所有必要的功能允许多个独立的电源模块并联等每个模块只供应所占的比例份额总负载电流。这种共享是通过控制每个模块的功率级实现与来自电压反馈放大器,其为参考生成的命令EnCE的可响应于一个共同共享总线进行独立调整电压。通过监测电流从每一个模块,电流共享总线电路决定了并联模块通常有高EST的输出电流,并与本单位的指定作为主,
AD-甫一所有其他模块,以增加它们的输出电流范围内的2.5%的的高手。目前股价总线信号互连所有并联模块是低阻抗,噪声不敏感的线,不会容许干扰每个模块独立行事应巴士成为开路或短路到地面。的UC3907控制器将驻留在每个输出端功率模块和它的整体功能是提供电压反馈环路。功率级的具体结构是不重要的。无论是开关荷兰国际集团或线性的设计可以利用和控制信号可以是二rectly联接或分离,即使使用一个光电耦合器或其他的孤立的媒介。在UC3907的其他特点包括1.25%的准确参考:一低损耗,固定增益电流检测放大器,全差分,高阻抗电压感测能力,和一个状态指示器,以desig-内特该模块正在执行为主。
特点:
全差分高阻抗电压检测
精确的电流放大器,用于精确电流共享
光电耦合器驱动能力
1.25 %微调基准主状态指示
4.5V至35V工作








