W5500
W5500 是一款全硬件 TCP/IP 嵌入式以太网控制器,为嵌入式系统提供了更加简易的互联网连接方案
制造商:
产品信息
W5500 是一款全硬件 TCP/IP 嵌入式以太网控制器,为嵌入式系统提供了更加简易的互联网连接方案。W5500 集成了 TCP/IP 协议栈,10/100M 以太网数据链路层(MAC) 及物理层(PHY),使得用户使用单芯片就能够在他们的应用中拓展网络连接。
久经市场考验的 WIZnet 全硬件 TCP/IP 协议栈支持 TCP,UDP,IPv4,ICMP,ARP,IGMP 以及 PPPoE 协议。W5500 内嵌 32K 字节片上缓存以供以太网包处理。如果你使用 W5500, 你只需要一些简单的 Socket 编程就能实现以太网应用。这将会比其他嵌入式以太网方案 更加快捷、简便。用户可以同时使用 8 个硬件 Socket 独立通讯。
W5500 提供了 SPI(外设串行接口)从而能够更加容易与外设 MCU 整合。而且, W5500 的使用了新的高效 SPI 协议支持 80MHz 速率,从而能够更好的实现高速网络通讯。 为了减少系统能耗,W5500 提供了网络唤醒模式(WOL)及掉电模式供客户选择使用。
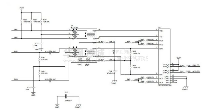
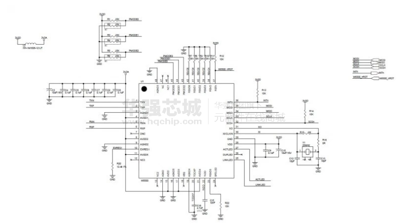
电路图、引脚图和封装图
在线购买
型号:W5500 编带
描述:-
型号:W5500-CUT TAPE
描述:-
型号:W5500 ETHERNET SHIELD
描述:-
型号:W5500-EVB
描述:-
型号:W5500
描述:-





