UC3842
一种高性能单端输出式电流控制型脉宽调制器芯片
制造商:
产品信息
UC3842是美国Unitrode公司(该公司现已被TI公司收购)生产的一种高性能单端输出式电流控制型脉宽调制器芯片,可直接驱动双极型晶体管、MOSFEF和IGBT 等功率型半导体器件,具有管脚数量少、外围电路简单、安装调试简便、性能优良等诸多优点,广泛应用于计算机、显示器等系统电路中作开关电源驱动器件。
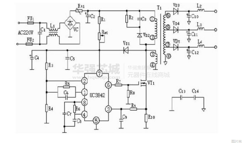
UC3842 采用固定工作频率脉冲宽度可控调制方式,共有8 个引脚,各脚功能如下:
①脚是误差放大器的输出端,外接阻容元件用于改善误差放大器的增益和频率特性;
②脚是反馈电压输入端,此脚电压与误差放大器同相端的2.5V 基准电压进行比较,产生误差电压,从而控制脉冲宽度;
③脚为电流检测输入端, 当检测电压超过1V时缩小脉冲宽度使电源处于间歇工作状态;
④脚为定时端,内部振荡器的工作频率由外接的阻容时间常数决定,f=1.8/(RT×CT);
⑤脚为公共地端;⑥脚为推挽输出端,内部为图腾柱式,上升、下降时间仅为50ns 驱动能力为±1A ;
⑦脚是直流电源供电端,具有欠、过压锁定功能,芯片功耗为15mW;
⑧脚为5V 基准电压输出端,有50mA 的负载能力。
优势特点
内含欠电压锁定电路
低启动电流(典型值为 0.12mA)
稳定的内部基准电压源
大电流推挽输出(驱动电流达 1A)
工作频率可到 500kHz
自动负反馈补偿电路
双脉冲抑制
较强的负载响应特性
规格参数
(1)电源电压VCC:30V;
(2)最大输出电流IO max=±1A;
(3)模拟输入电压 V1NA:0.3~6.3A
(4)误差放大器输出电流峰值Ip k:10mA;
(5)贮存温度范围Tgtg:UC2842a/43A/44A/45A为-65 ~150℃;UCI842A/43A/44A/45A为-55 ~+125℃;UC3842A/43A/44A/45A为0~70℃。
电路图、引脚图和封装图
在线购买
型号:UC3842ADM-TR
描述:-
型号:UC3842BL-S08-R 编带
描述:-
型号:UC3842BL-D08-T 管装
描述:-
型号:UC3842AL-S08-R 编带
描述:-
型号:UC3842AL-D08-T 管装
描述:-
型号:UC3842Q
描述:-



