TSC2000
具有 8/10/12 位 125Khz ADC 和 SPI 接口的 4 线可编程触摸屏控制器
制造商:
产品信息
描述:
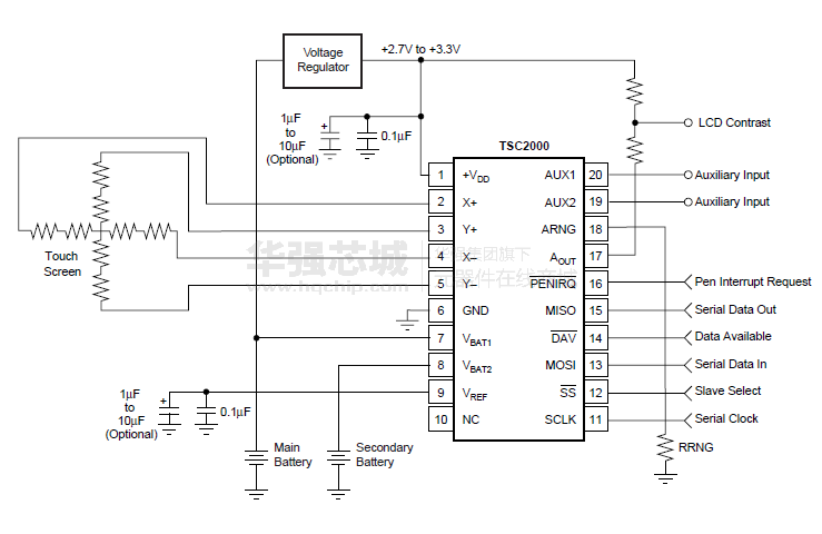
该TSC2000是一个完整的PDA模拟接口电路。它包含一个完整的12位模数转换(A / D)电阻触摸屏转换器,包括驱动程序,控制来测量确保接触压力,和一个8位的数字 - 模拟(D / A)的转换器的输出为LCD对比度控制。该TSC2000通过标准SPI ™接口到主机控制器串行接口。该TSC2000提供可编程的分辨率采样率从8位到12位和高达125kHz至适应不同的屏幕尺寸。该TSC2000还提供了两个电池测量输入,其中之一是能够读取电池的电压达到6V只有2.7V ,而操作。它还具有一个片上温度传感器能够读取0.3 ℃的分辨率。该TSC2000是可以采用TSSOP -20封装。
特点:
4线触摸屏接口q比率转换
2.7V至3.6V单电源
q串行接口
触摸屏的内部检测
可编程的8位,10位或12位决议
可编程取样率
直接电池测量( 0.5V至6V )
片上温度测量
触摸压力测量
完全关断控制
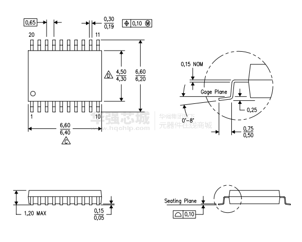
TSSOP -20封装
应用:
个人数字助理
手机
MP3播放器



