OPA4354-Q1
汽车类 250MHz 轨到轨 I/O CMOS 四路运算放大器
制造商:
产品信息
描述
OPAx354-Q1家族的设计高速、电压反馈CMOS运算放大器是视频和其他应用程序需要宽的带宽。这些设备单位增益稳定,可以驱动大电流输出。微分增益和微分相位0.02% 0.09°。静态电流只有4.9 mA /通道。
OPAx354-Q1家族的运算放大器(运算放大器)优化操作对单一或双供应低至2.5 V(±1.25 V)和5.5 V(±2.75 V)。共模输入范围超出供应。输出摆动在100 mV的rails,支持宽动态范围。
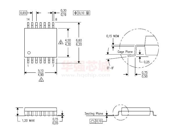
单电源(OPA354-Q1)版本中可用小SOT23-5(伏特分贝)包。双电源版本(OPA2354-Q1)可在微型VSSOP-8(DGK)包和特性完全独立的电路的最低串扰和自由互动。quad-supply版本中可用(OPA4354-Q1)SOP-14(PW)包。设备操作规范的汽车温度范围-40°C到125°C。
特性
合格的汽车应用程序
AEC-Q100使用以下结果:合格
设备温度等级:-40°C到125°C
环境工作温度范围
设备HBM ESD分类级别2
设备清洁发展机制ESD分类C3水平
单位增益带宽:250 MHz
宽的带宽:100 - mhz GBW
高转换速度:150 V /µs
低噪音:6.5 nV /√赫兹
轨到轨I / O
高输出电流:> 100 mA
优秀的视频性能
微分增益误差:0.02%
微分相位误差:0.09°
0.1 - db的增益平坦:40 MHz
低输入偏置电流:3
静态电流:4.9 mA
热关机
供应范围:2.5 V至5.5 V
应用程序
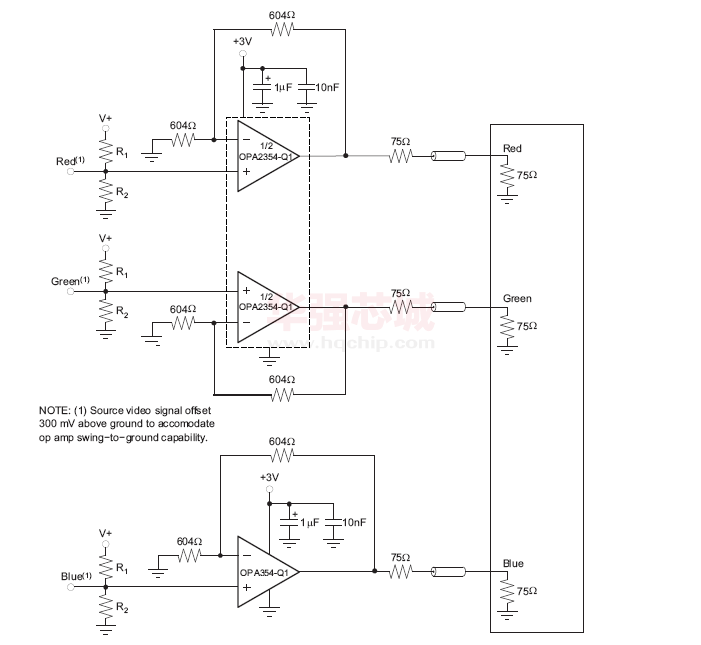
视频处理
超声波
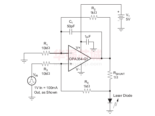
光学网络,可调谐激光器
光电二极管互阻抗放大器
活跃的过滤器
高速集成商
模拟-数字转换器(ADC)输入缓冲区
数模转换器(DAC)输出放大器
条形码扫描仪
通信
所有另外的商标是他们的各自的主人的财产
电路图、引脚图和封装图
在线购买
型号:OPA4354AQPWRQ1
描述:-
型号:OPA4354AIPWR/BKN
描述:-
型号:OPA4354AIDRG4
描述:-
型号:OPA4354AIDR
描述:-
型号:OPA4354AIPWR
描述:-
型号:OPA4354AIPWT
描述:-












