NCV7720
Deca Half-Bridge Driver
制造商:ON
产品信息
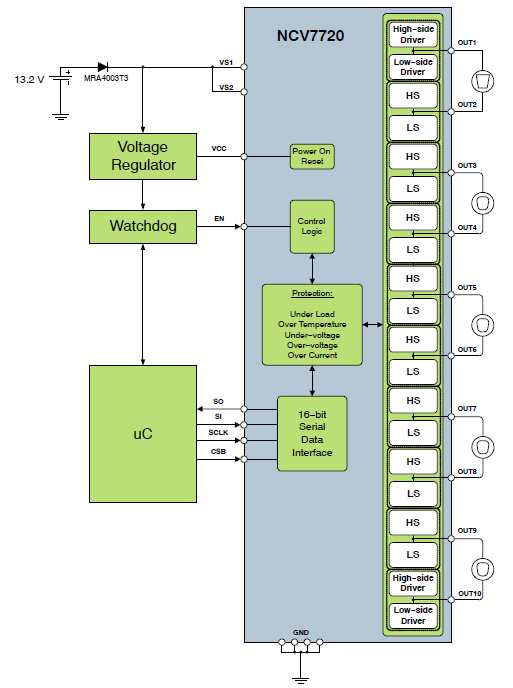
The NCV7720 Deca is a ten channel half-bridge driver with protection features designed specifically for automotive and industrial motion control applications. The product has independent controls and diagnostics, and the drivers can be operated in forward, reverse, brake, and high impedance states. The device is controlled via a 16 bit SPI interface and is daisy chain compatible.
- Low Quiescent Current Sleep Mode
- HighSide and LowSide Drivers Connected in a HalfBridge Configuration
- Integrated Freewheeling Protection (LS and HS)
- 0.55 A Peak Current
- RDS(on) = 1 ohm (typ)
- 5 MHz SPI Control
- Compliance with 5 V and 3. 3 V Systems
- Undervoltage and Overvoltage Lockout
- Overcurrent Protection
- Overtemperature Protection
- Under Load Detection
- Discriminated Fault Reporting
- 16Bit Frame Detection
- Daisy Chain Compatible with Multiple of 8 bit Devices
电路图、引脚图和封装图
在线购买
型号:NCV7720DQR2G
描述:-

