NCV7718B
Hex Half-Bridge Driver
制造商:ON
产品信息
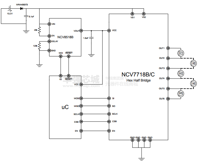
The NCV7718B/C is a Hex Half-Bridge Driver with protectionfeatures designed specifically for automotive and industrial motioncontrol applications. The NCV7718B/C has independent controls anddiagnostics. The device can be operated in forward, reverse, brake,and high impedance states. The drivers are controlled via a 16 bit SPIinterface and are daisy chain compatible.
优势特点
Low Quiescent Current Sleep Mode
HighSide and LowSide Drivers Connected in a HalfBridge Configuration
Integrated Freewheeling Protection (LS and HS)
0.55 A Peak Current
RDS(on) = 1 Ohm (typ)
Total Path Resistance (LS + HS) 4 Ohm (max) @ 500 mA
Compliance with 5 V and 3. 3 V Systems
Undervoltage and Overvoltage Lockout
Overcurrent and Overtemperature Protection
Under Load Detection
5 MHz SPI Control With 16Bit Frame Detection
Daisy Chain Compatible with Multiple of 8 bit Devices
规格参数

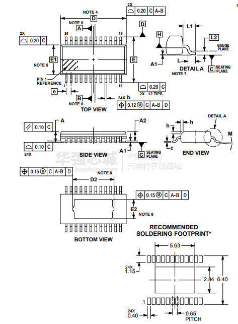
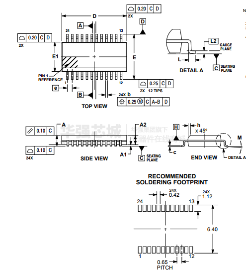
电路图、引脚图和封装图
在线购买
型号:NCV7718BDQR2G
描述:-
应用案例
固定频率降压转换器NCV890101的特点性能及应用电路
2021-04-13
安森美NCV8415自保护低侧MOSFET驱动器
2023-07-05
探索 ON Semiconductor NCV107x 系列:汽车高压开关的卓越之选
2025-12-04
如何选择适合车用智能LED灯组的驱动器?安森美NCV78514给你答案!
2025-08-26
什么是NCV非接触测电笔?NCV非接触测电笔原理及优势
2023-05-18
可提高电源效率的同步整流ic U7718
2023-04-21
onsemi NCV84090DR2G为汽车和工业应用设计的可靠负载开关驱动器
2025-03-20
NCV78343像素控制器技术解析与应用指南
2025-11-26




