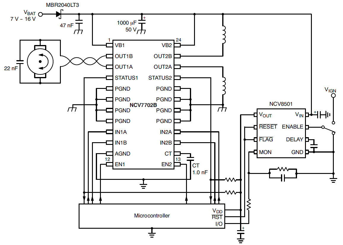
NCV7702B
Motor Driver, Dual H-Bridge, 1.0 A
制造商:ON
产品信息
This dual full−bridge driver IC is intended for 14 V automotive stepper and DC motor applications. Its four half−bridge outputs are configured as two channels and are programmed by six TTL compatible inputs, allowing flexible control of bridge operation. The device operates in standby mode, run mode, or brake mode and typically consumes less than 1 uA while in standby. In run mode, each half−bridge output can deliver load current in either direction. Brake mode activates the low side transistors or high side transistors at the selected outputs. On−chip recirculation diodes are provided, and the IC has multiple fault protection modes.
Overcurrent detection protects against shorted loads between outputs and shorts to supply or ground at each output. An overcurrent fault condition activates an internal timer, which modulates faulted outputs at low duty cycle. An overcurrent condition in one channel does not affect operation in the other. Overvoltage and overtemperature detection are also provided, and turn off all bridge outputs during these fault conditions. Recovery from all fault conditions is automatic; the IC will resume normal operation in its previously selected mode upon fault resolution. Diagnostic ability is provided by two open−collector STATUS outputs which report the fault status of each channel independently during overcurrent faults, and together during overvoltage or overtemperature faults.
Overcurrent detection protects against shorted loads between outputs and shorts to supply or ground at each output. An overcurrent fault condition activates an internal timer, which modulates faulted outputs at low duty cycle. An overcurrent condition in one channel does not affect operation in the other. Overvoltage and overtemperature detection are also provided, and turn off all bridge outputs during these fault conditions. Recovery from all fault conditions is automatic; the IC will resume normal operation in its previously selected mode upon fault resolution. Diagnostic ability is provided by two open−collector STATUS outputs which report the fault status of each channel independently during overcurrent faults, and together during overvoltage or overtemperature faults.
- Single 7 V to 16 V Supply
- Low Standby Current:
- 3.3 V / 5 V Compatible Inputs
- Independent Channel Enable
- Full-Bridge, Half-Bridge, High Side or Low Side Drive
- On-Chip Recirculation Diodes
- Fault Protection with Automatic Recovery
- Overcurrent Protection
- Overvoltage Protection
- Overtemperature Protection
- Fault Diagnostic STATUS Outputs
- Internally Fused Leads in SO24L Package
- AEC Qualified
- PPAP Capable
电路图、引脚图和封装图
在线购买
型号:NCV7702BDWR2G
描述:-
应用案例
浅谈On Semi NCV7692汽车LED灯电流控制的解刨
2020-03-07
解读NCV70522汽车自适应前照灯系统电路
2014-12-29
基于NCV7680设计的汽车LED照明技术
2010-06-19
NCV7425:局部互连网络(LIN)收发器
2012-01-12
NCV7425互连网络收发器手册(特性_功能方框图及应用)
2018-07-15
大联大品佳推出NCV7707分散式车门电子系统方案
2014-09-04
安森美半导体NCV-RSL10系统单芯片 实现汽车行业带来行业最低功耗蓝牙Soc
2018-07-03
安森美:车载无线充15W是主流 NCV6500实现“一放即充”
2018-08-29


