NCV7425
LIN Transceiver with 150 mA LDO Linear Voltage Regulator
制造商:ON
产品信息
The NCV7425 is a fully featured local interconnect network (LIN) transceiver designed to interface between a LIN protocol controller and the physical bus.
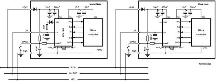
The NCV7425 LIN device is a member of the in-vehicle networking (IVN) transceiver family of ON Semiconductor that integrates a LIN v2.1 physical transceiver and a low drop voltage regulator.
The LIN bus is designed to communicate low-rate data from control devices such as door locks, mirrors, car seats, and sunroofs at the lowest possible cost. The bus is designed to eliminate as much wiring as possible and is implemented using a single wire in each node. Each node has a slave MCU-state machine that recognizes and translates the instructions specific to that function. The main attraction of the LIN bus is that all the functions are not time critical and usually relate to passenger comfort.
The NCV7425 LIN device is a member of the in-vehicle networking (IVN) transceiver family of ON Semiconductor that integrates a LIN v2.1 physical transceiver and a low drop voltage regulator.
The LIN bus is designed to communicate low-rate data from control devices such as door locks, mirrors, car seats, and sunroofs at the lowest possible cost. The bus is designed to eliminate as much wiring as possible and is implemented using a single wire in each node. Each node has a slave MCU-state machine that recognizes and translates the instructions specific to that function. The main attraction of the LIN bus is that all the functions are not time critical and usually relate to passenger comfort.
- LIN Bus Transceiver
- - LIN compliant to specification revision 2.1 (backward compatible to versions 2.0 and 1.3) and J2602
- - Bus Voltage 45 V
- - Transmission Rate up to 20 kBaud
- - Integrated Slope Control for Improved EMI Compatibility
- Protection
- - Thermal Shutdown
- - Indefinite ShortCircuit Protection on Pins LIN and WAKE Towards Supply and Ground
- - Load Dump Protection (45 V)
- - Bus Pins Protected Against Transients in an Automotive Environment
- - ESD Protection Level for LIN, INH, WAKE and VBB up to 10 kV
- Voltage Regulator
- - Two Device Versions: Output Voltage 3.3 V or 5 V For Loads up to 150 mA
- - UnderVoltage Detector with a Reset Output to the Supplied Microcontroller
- - INH Output for Auxiliary Purposes (switching of an external pullup or resistive divider towards battery,control of an external voltage regulator etc.)
- Modes
- - Normal Mode: LIN Communication in Either Low up to 10 kBaud) or Normal Slope
- - Sleep Mode: VCC is Switched off and No Communication on LIN Bus
- - Standby Mode: VCC is Switched on but There is No Communication on LIN Bus
- - Wakeup Bringing the Component From Sleep Mode Into Standby Mode is Possible Either by LIN Command or Digital Input Signal on WAKE Pin
- Wakeup from LIN Bus can also be Detected and Flagged When the Chip is Already in Standby Mode
电路图、引脚图和封装图
技术资料
应用案例
基于 onsemi NCV78343 & NCV78964的汽车矩阵
2024-09-14
NCV78343像素控制器技术解析与应用指南
2025-11-26
onsemi NCV92310汽车同轴电缆供电PMIC技术深度解析
2025-11-25
onsemi NCV78902两相升压LED驱动器核心技术解析
2025-11-23
NCV78703多相升压LED驱动器技术解析与应用指南
2025-11-22
NCV8402ADDR2G双路MOS管的特性及应用
2021-08-10
安森美NCV8415自保护低侧MOSFET驱动器
2023-07-05
NCV7720DQR2G半桥驱动IC芯片国产替代
2022-05-20


