NCV7381
Clamp 30 FlexRay™ Transceiver
制造商:ON
产品信息
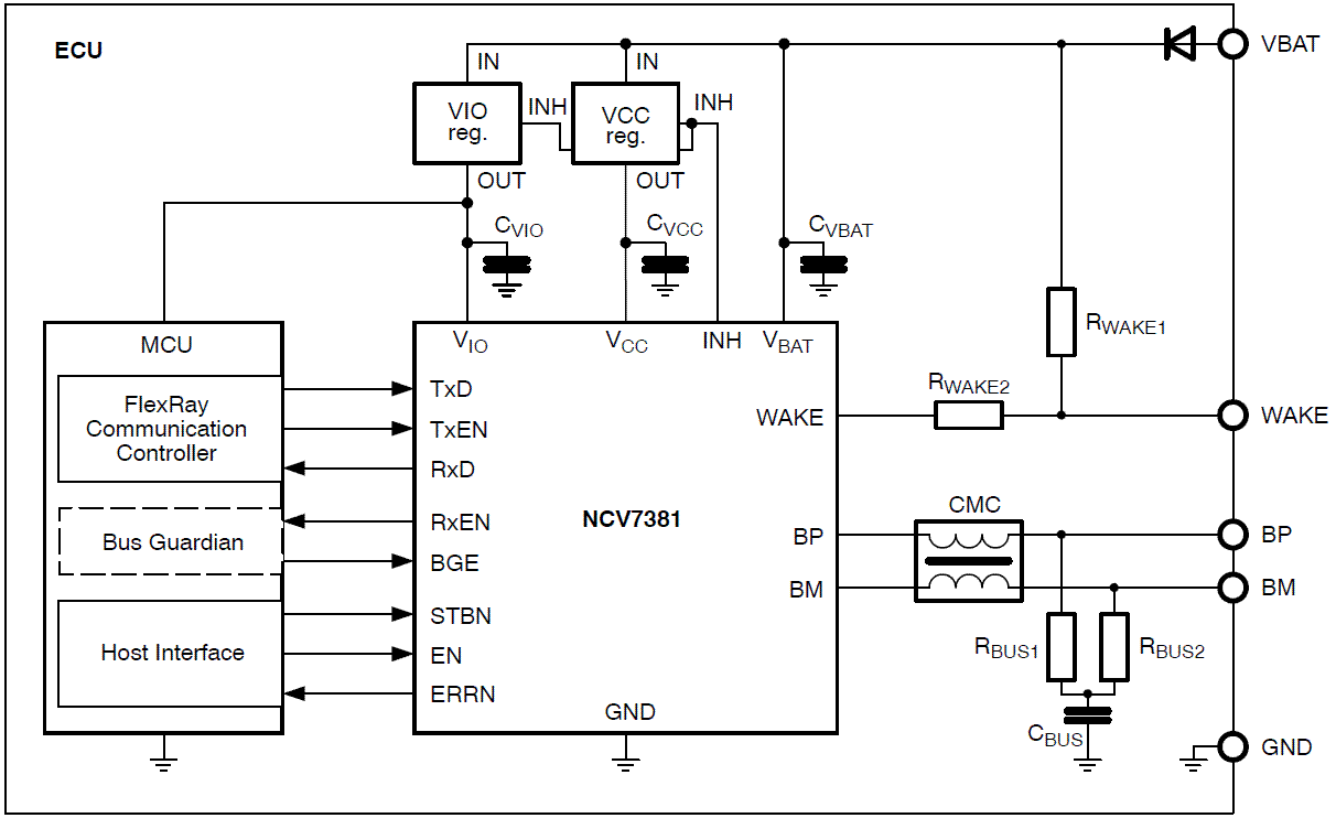
NCV7381 is a single-channel FlexRay transceiver compliant with the FlexRay Electrical Physical Layer Specification Rev. 3.0.1, capable of communicating at speeds of up to 10 Mbit/s. It provides differential transmit and receive capability between a wired FlexRay communication medium on one side and a protocol controller and a host on the other side.
NCV7381 mode control functionality is optimized for nodes permanently connected to car battery.
It offers excellent EMC and ESD performance.
NCV7381 mode control functionality is optimized for nodes permanently connected to car battery.
It offers excellent EMC and ESD performance.
- Compliant with FlexRay Electrical Physical Layer Specification
- Rev 3.0.1
- FlexRay Transmitter and Receiver in Normal-power Modes for
- Communication up to 10 Mbit/s
- Support of 60 ns Bit Time
- FlexRay Low-power Mode Receiver for Remote Wakeup Detection
- Excellent Electromagnetic Susceptibility (EMS) Level over Full
- Frequency Range. Very Low Electromagnetic Emissions (EME)
- Bus Pins Protected against >10 kV System ESD Pulses
- Safe Behavior under Missing Supply or No Supply Conditions
- Interface Pins for a Protocol Controller and a Host
- (TxD, RxD, TxEN, RxEN, STBN, BGE, EN, ERRN)
- INH Output for Control of External Regulators
- Local Wakeup Pin WAKE
- TxEN Time-out
- BGE Feedback
- Supply Pins VBAT, VCC, VIO with Independent Voltage Ramp Up:
- - VBAT Supply Parametrical Range from 5.5 V to 50 V
- - VCC Supply Parametrical Range from 4.75 V to 5.25 V
- - VIO Supply Parametrical Range from 2.3 V to 5.25 V
- Compatible with 14 V and 28 V Systems
- Operating Ambient Temperature -40C to +125C (TAMB_Class1)
- Junction Temperature Monitoring with Two Levels
- FlexRay Functional Classes
- - Bus Driver Voltage Regulator Control
- - Bus Driver Bus Guardian Interface
- - Bus Driver Logic Level Adaptation
- - Bus Driver Remote Wakeup
- Automotive Qualification According to AECQ100 (Rev. F)


