NCV1124
Comparator, Dual, Variable-Reluctance Sensor Interface
制造商:ON
产品信息
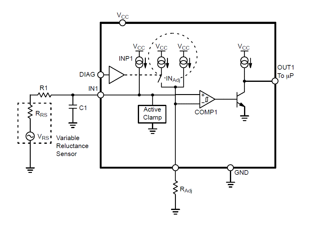
The NCV1124 is a monolithic integrated circuit designed primarily to condition signals from sensors used to monitor rotating parts.THe NCV1124 is a dual channel device.Each of the two identical channels interfaces with a variable-reluctance sensor, and continuously compares the sensor output signal to a user-programmable internal reference.An alternating input signal of appropriate amplitude at IN1 or IN2 will result in a rectangular waveform at the corresponding OUT terminal, suitable for interface to either standard microprocessors or standard logic families.
- Two Independent Channels
- Internal Hysteresis
- Built - In Diagnostic Mode


