NCP5603
White LED Driver, High Efficiency, Charge Pump Converter
制造商:ON
产品信息
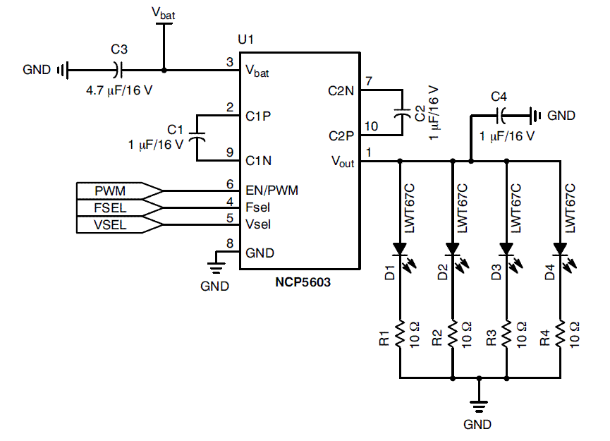
The NCP5603 is an integrated circuit dedicated to the medium power White LED
applications. The power conversion is achieved by means of a charge pump structure,using two external ceramic capacitors, making the system extremely tiny.
The device supplies a constant voltage to the load from a low battery voltage source. It is particularly suited for the High Efficiency LED used in low cost, low power applications, with high extended battery life.
applications. The power conversion is achieved by means of a charge pump structure,using two external ceramic capacitors, making the system extremely tiny.
The device supplies a constant voltage to the load from a low battery voltage source. It is particularly suited for the High Efficiency LED used in low cost, low power applications, with high extended battery life.
- Wide battery supply voltage range : 2.7
- Automatic Operating Mode 1X, 1.5X and 2X improves Efficiency
- Dimmable Output Current
- Up to 350 mA Output Pulsed Current
- Selectable Output Voltage
- High Efficiency up to 90%
- Support 2.5 kV ESD, Human Body Model
- Support 200 V machine Model ESD
- Low 40 mA Short Circuit Current
电路图、引脚图和封装图
在线购买
型号:NCP5603MNR2G
描述:-
技术资料
应用案例
博文 | 安森美图腾柱控制器NCP1680/NCP1681 应用方案选型
2022-09-07
NCP1200显示器开关电源电路图,NCP1200 monitor power supply
2018-09-21
NCP1072/NCP1075电源解决方案的主要特点及应用
2021-03-14
博文 | 安森美图腾柱控制器NCP1680/NCP1681 应用方案选型
2022-09-07
安森美面向便携式应用推出LED驱动器,效率达90%
2006-03-13
最简单电子门铃电路图大全(晶体管\时基电路\多谐振荡器\NS5603\KD2538)
2018-05-07
NCP5386,NCP5386A,NCP5386B应用电路
2008-10-23
基于NCP1246和NCP4354低待机能耗电源适配器方案
2013-09-26


