NCP4304
Secondary Side Controller, Synchronous Rectification, for High Efficiency SMPS Topologies
制造商:ON
产品信息
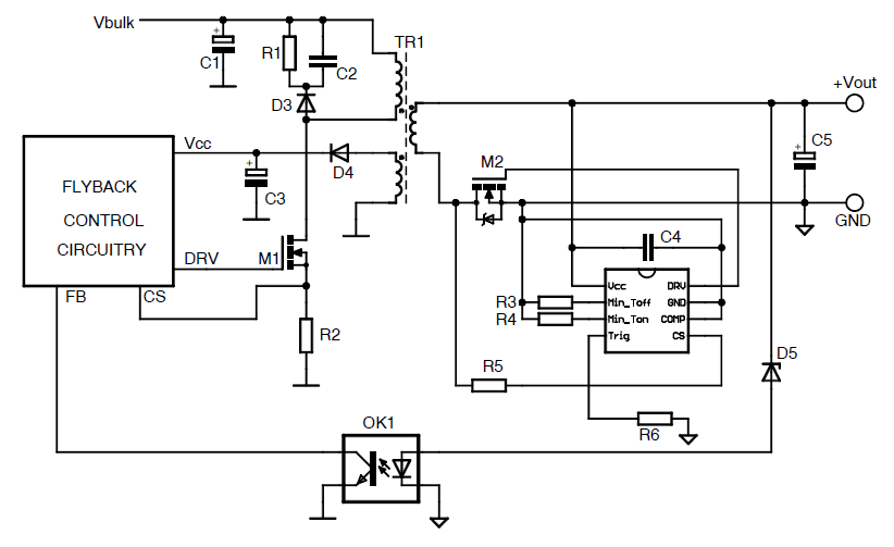
The NCP4304A/B is a full featured controller and driver tailored to control synchronous rectification circuitry in switch mode power supplies. Due to its versatility, it can be used in various topologies such as flyback, forward and Half Bridge Resonant LLC. The combination of externally adjustable minimum on and off times helps to fight the ringing induced by the PCB layout and other parasitic elements. Therefore, a reliable and noise less operation of the SR system is insured. The extremely low turn off delay time, high sink current capability of the driver and automatic package parasitic inductance compensation system allow to maximize synchronous rectification MOSFET conduction time that enables further increase of SMPS efficiency. Finally, a wide operating VCC range combined with two versions of driver voltage clamp eases implementation of the SR system in 24 V output applications.
- Precise True Secondary Zero Current Detection with Adjustable Threshold
- Automatic Parasitic Inductance Compensation
- Typically 40 ns Turn off Delay from Current Sense Input to Driver
- Zero Current Detection Pin Capability up to 200 V
- Optional Ultrafast Trigger Input
- Disable Input
- Adjustable Minimum ON Time and Minimum OFF Time
- 5 A/2.5 A Peak Current Sink/Source Drive Capability
- Operating Voltage Range up to 30V
电路图、引脚图和封装图
技术资料
应用案例
THS4304-SP 抗辐射 V 类宽带运算放大器技术手册
2025-05-18
低成本有源射频分配器ADA4304-3/ADA4304-4:特性、应用与设计要点
2026-01-13
解析 ADA4304 - 2:一款低成本的 1:2 单端有源射频功分器
2026-01-13
基于NCP5007芯片的低功率闪光灯驱动电路设计
2020-01-13
基于LKT4304的版权保护解决方案
2025-03-14
ncp1234的latch脚怎么用
2023-12-08
博文 | 安森美图腾柱控制器NCP1680/NCP1681 应用方案选型
2022-09-08
由MAX4104/4105/4304/4305构成的视频电缆驱动放大电路
2019-03-22


