NCP1249
PWM Controller Featuring Peak Power Excursion and HV Startup
制造商:ON
产品信息
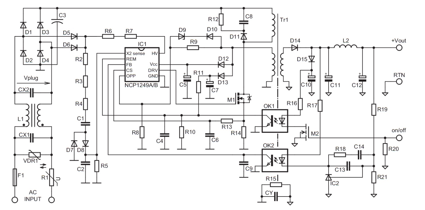
The NCP1249 is a highly integrated high-voltage PWM controller capable of delivering a rugged and high performance offline power supply with extremely low no-load consumption. With a supply range up to 30 V, the controller hosts a jittered 65-kHz switching circuitry operated in peak current mode control. When the power on the secondary side starts to decrease, the controller automatically folds back its switching frequency down to a minimum level of 26 kHz. As the power further goes down, the part enters skip cycle while freezing the peak current setpoint.
To help build rugged converters, the controller features several key protective features: an internal brown-out, a non-dissipative Over Power Protection for a constant maximum output current regardless of the input voltage and two latched over voltage protection inputs - either through a dedicated pin or via the Vcc input.
The controller architecture is arranged to authorize a transient peak power excursion when the peak current hits the limit. At this point, the switching frequency is increased from 65 kHz to 130 kHz until the peak requirement disappears. The timer duration is then modulated as the converter crosses a peak power excursion mode (long) or undergoes a short circuit (short).
Similar to NCP1255 & NCP1254 with integrated HV Startup
NCP1249 has Active ON (A&B) and Active OFF (C&D) versions.
To help build rugged converters, the controller features several key protective features: an internal brown-out, a non-dissipative Over Power Protection for a constant maximum output current regardless of the input voltage and two latched over voltage protection inputs - either through a dedicated pin or via the Vcc input.
The controller architecture is arranged to authorize a transient peak power excursion when the peak current hits the limit. At this point, the switching frequency is increased from 65 kHz to 130 kHz until the peak requirement disappears. The timer duration is then modulated as the converter crosses a peak power excursion mode (long) or undergoes a short circuit (short).
Similar to NCP1255 & NCP1254 with integrated HV Startup
NCP1249 has Active ON (A&B) and Active OFF (C&D) versions.
- Integrated High Voltage startup
- 65kHz operating frequency with 130kHz Frequency Excursion
- Internal and Adjustable Over Power Protection (OPP) Circuit
- Adjustable Brown-Out Protection
- Frequency Foldback down to 26 kHz and Skip-cycle in light load conditions
- Adjustable Timer-based Auto-recovery Overload/Short-circuit protection with 100% to 25% timer reduction for short-circuit faults
- Frequency Jittering in Normal and Frequency Foldback Modes
- Latch Input
- Double Vcc hiccup in fault mode
电路图、引脚图和封装图
在线购买
型号:NCP1249AD65R2G
描述:-
型号:NCP1249CD65R2G
描述:-
型号:NCP1249BD65R2G
描述:-
型号:NCP1249DD65R2G
描述:-
技术资料
应用案例
LT1249 具有源功率因数校正功能的 90VAC 至 270VAC 通用离线电源系统
2018-06-30
博文 | 安森美图腾柱控制器NCP1680/NCP1681 应用方案选型
2022-09-07
NCP1568的优势介绍及应用
2019-03-14
NCP3063/NCP363B/NCV3063芯片介绍,ncp3063 introduction
2018-09-21
集成电路NCP5608,NCP5608 introduction
2018-09-21
NCP1840芯片资料
2012-01-04
浅谈光耦合器OLH1249晶体管
2023-06-05
DS1249W 2048kb非易失(NV) SRAM
2010-04-16

