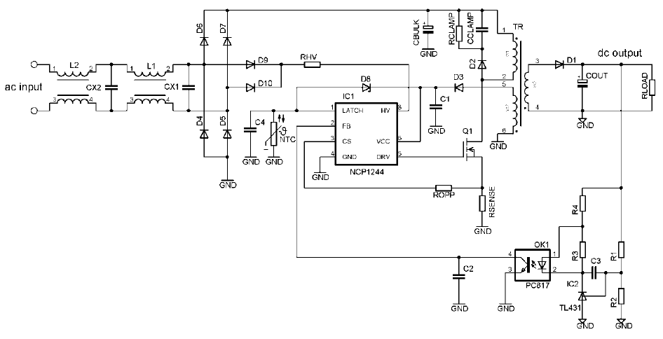
NCP1244
Controller, Fixed Frequency, Current Mode, for Flyback Converters
制造商:ON
产品信息
The NCP1244 is a new fixed-frequency current-mode controller featuring Dynamic Self-Supply. This function greatly simplifies the design of the auxiliary supply and the Vcc capacitor by activating the internal startup current source to supply the controller during start-up, transients, latch, stand-by etc. This device contains a special HV dtector which detects the application unplug from the AC input line and triggers the X2 discharge current.
It features a timer-based fault detection that ensures the detection of overload and an adjustable compensation to help keep the maximum power independent of the input voltage.
Due to frequency foldback, the controller exhibits excellent efficiency in light load condition while still achieveing very low standby power consumption. Internal frequency jittering, ramp compensation, and a versatile latch input make this controller an excellent candidate for the robust power supply designs.
A dedicated OFF mode allows to reach the extremely low no load input power consumption via sleeping whole device and thus minimze the power consumption of the control circuitry.
This product is IEC60950 compliant. Please see the test report and certification in the Conformance report section below.
It features a timer-based fault detection that ensures the detection of overload and an adjustable compensation to help keep the maximum power independent of the input voltage.
Due to frequency foldback, the controller exhibits excellent efficiency in light load condition while still achieveing very low standby power consumption. Internal frequency jittering, ramp compensation, and a versatile latch input make this controller an excellent candidate for the robust power supply designs.
A dedicated OFF mode allows to reach the extremely low no load input power consumption via sleeping whole device and thus minimze the power consumption of the control circuitry.
This product is IEC60950 compliant. Please see the test report and certification in the Conformance report section below.
- Frequency Foldback and Skip Mode
- Timer-Based Overload Protection with Latched (Option A) or Auto-Recovery (Option B) operation
- High voltage current source with Dynamic Self Supply (DSS)
- Internal Frequency Jittering
- Adjustable overpower protection
- Dedicated latch off input
- Integrated X2 capacitor discharge
- Power saving off mode when used with NCP4353 or NCP4354
电路图、引脚图和封装图
在线购买
型号:NCP1244BD100R2G
描述:-
型号:NCP1244AD065R2G
描述:-
型号:NCP1244AD100R2G
描述:-
型号:NCP1244BD065R2G
描述:-


