NCP1034
100 V Synchronous Buck Controller
制造商:ON
产品信息
The NCP1034 is a high voltage PWM controller designed for high performance synchronous Buck dc-dc applications. The NCP1034 drives a pair of external N-MOSFETs using a programmable switching frequency up to 500 kHz which allows flexibility to tune the operation of the IC to meet system level requirements. An external synchronization feature allows the simplification of system level filter design. The output voltage can be precisely regulated using the internal 1.25 V reference voltage for low voltage applications. Protections such as under voltage lockout and hiccup current limit are provided to give required system level security in the event of a fault.
- Input voltage up to 100V
- 2 A Output Drive Capability
- 1.25 V +/-1.5% feedback voltage across temperature
- External Frequency Synchronization
- Programmable switching frequency up to 500 kHz
电路图、引脚图和封装图
在线购买
型号:NCP1034DR2G
描述:-
技术资料
应用案例
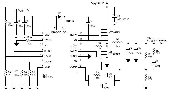
NCP1034100V同步控制器应用电路
2010-04-16
新品发布 | FlexRay系列产品TC1034—高可靠性通讯工具
2022-12-11
新品发布 | FlexRay系列产品TC1034—高可靠性通讯工具
2022-12-11
MAX1034,MAX1035多量程、低功耗、14位逐次逼近型模数转换器(ADC)
2010-04-16
新品发布 | FlexRay系列产品TC1034—高可靠性通讯工具
2022-12-11
NCP5386,NCP5386A,NCP5386B应用电路
2010-04-16
博文 | 安森美图腾柱控制器NCP1680/NCP1681 应用方案选型
2022-09-07
基于NCP1246和NCP4354低待机能耗电源适配器方案
2010-04-16

