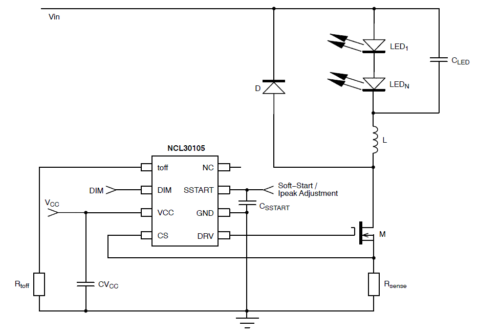
NCL30105
灵活可调光的降压LED驱动器控制器
制造商:ON
产品信息
NCL30105是一款峰值电流控制固定关断时间降压控制器,用于LED驱动器应用。这器件经过了优化,采用深度连续导电模式工作,省去输出电解电容。这控制器包含可调节关断时间产生器,能以达500 kHz开关频率驱动MOSFET。专用调光引脚使这器件能够使用PWM逻辑信号来直接对LED调光。软启动引脚产生启动序列,缓慢加大峰值电流,能够调节峰值电流设定点,用于模拟调光控制。这器件还具有强固的保护特性,能够检测开关过流故障及检测最大导通时间事件。
- Constant off time current mode control
- Adjustable off time (0.5 to 10 µs)
- Internal leading edge blanking
- ± 5% current sense accuracy
- Internal Startup Delay
- PWM or Analog Dimming Control
- Maximum on time protection
- Overcurrent protection
- Thermal Shutdown
- Soft Start
电路图、引脚图和封装图
在线购买
型号:NCL30105DR2G
描述:-


