NCL30082
可调光准谐振初级端电流模式控制器用于LED照明,带热反走
制造商:ON
产品信息
NCL30082是一款PWM电流模式控制器,用于隔离型反激和非隔离降压-升压恒流拓扑结构。该控制器采用准谐振模式工作,提供高能效。由于采用新颖的控制方法,该器件能够精密地对初级端电流进行稳流,无需次级端反馈电路、偏置及光耦。NCL30082集成度高,所需外部组件数量极少。内置一系列强固的保护特性以简化设计。这器件支持模拟/数字调光和热反走。虽然NCL30082集成固定的过压保护,设计人员可选择以更低的过压保护级别编程。
- Primary Side Sensing
- Wide V
- Range
- Precise LED Current Regulation of ± 1% typical
- 0.9 PF with passive valley fill
- User Programmable Thermal Foldback
- Analog and Digital Dimming Input
- Secondary Diode Short Protection
- V
- Undervoltage and overvoltage protection
- Shorted Current Sense Fault Detection
- Latched and Auto-recoverable versions
- Wide Temperature range of -40 to 125 °C
- Input Line Voltage Sensing
- Open and Shorted Output LED Protection
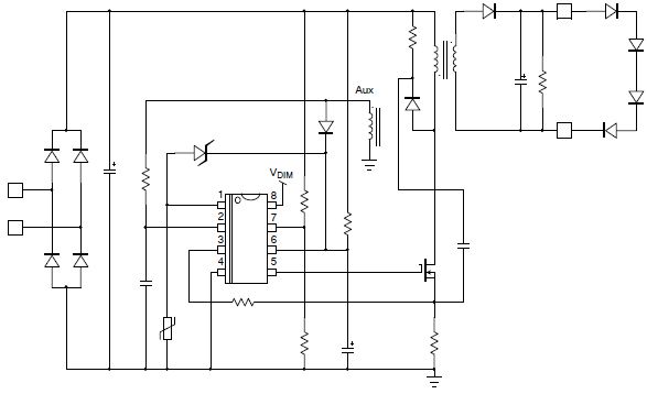
电路图、引脚图和封装图
在线购买
型号:NCL30082B2DR2G
描述:-
型号:NCL30082B3DR2G
描述:-
型号:NCL30082DDR2G
描述:-
型号:NCL30082BDMR2G
描述:-
型号:NCL30082ADMR2G
描述:-
型号:NCL30082B1DMR2G
描述:-
技术资料
应用案例
安森美半导体NCL30160和NCL30161驱动器的特性及应用设计
2019-11-02
基于NCL35076或NCL30076的可调光LED照明降压方案
2022-08-01
基于NCL31000 LED驱动器的智能照明
2022-05-06
基于NCL35076高能效、高可靠性的可调光LED照明降压方案
2021-10-09
采用NCL30100设计的LED驱动器电子电路
2023-10-15
基于NCL35076或NCL30076的高能效、高精度、高可靠性的可调光LED照明降压方案
2021-09-23
PFC可调光LED驱动器NCL30000的功能特点及适用范围
2020-11-16
深入解析NCL30159AA:LLC转换器控制器的卓越之选
2025-12-01


