LV8805SV
Motor Driver, Sensor Less, Brushless, 3-Phase
制造商:ON
产品信息
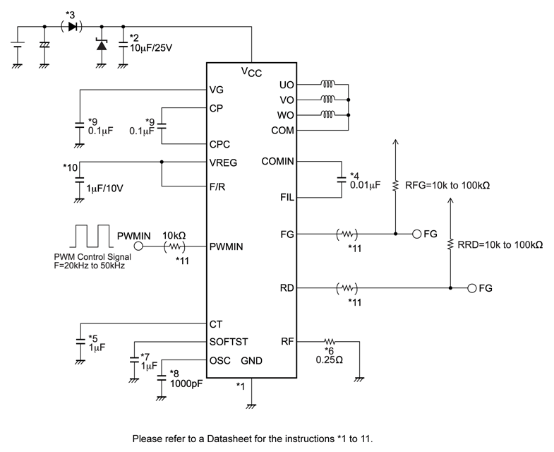
LV8805SV is a 3-phase sensorless motor driver IC. 3-phase driver allows low power consumption and low vibration. And Hall sensorless drive allows reduction of the size of a motor system. This IC is suitable for use in products which require high reliability and long life such as server fan and refrigerator fan.
- Direct PWM three-phase sensorless motor driver
- Built-in current limit circuit (Operates when RF resistance is 0.25Ω and Io=1A)
- Built-in lock protection and auto-recovery circuit
- Built-in TSD (thermal shutdown) circuit
- Direct PWM signal input for speed control PWMIN pin
- Soft-Booting
- Soft-Switching
- Built-in Beat Lock Protection
- 1chip Driver
- NchDMOS output transistor
- FG (rotation count) output signal pin / RD (lock detection) output signal pin
- Motor startup with soft-start (SOFTST pin)
- 12V-system (Vccmax=16V)

