LSM9DS1
iNEMO惯性模块:三维加速度传感器,三维陀螺仪,3D磁力
制造商:
产品信息
The LSM9DS1 is a system-in-package featuring a 3D digital linear acceleration sensor, a 3D digital angular rate sensor, and a 3D digital magnetic sensor.
The LSM9DS1 has a linear acceleration full scale of ±2g/±4g/±8/±16 g, a magnetic field full scale of ±4/±8/±12/±16 gauss and an angular rate of ±245/±500/±2000 dps.
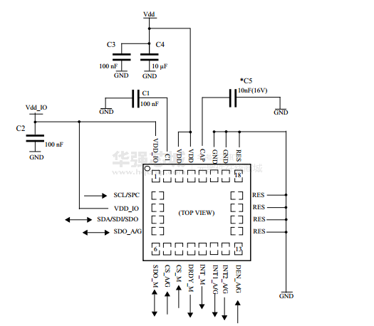
The LSM9DS1 includes an I2C serial bus interface supporting standard and fast mode (100 kHz and 400 kHz) and an SPI serial standard interface.
Magnetic, accelerometer and gyroscope sensing can be enabled or set in power-down mode separately for smart power management.
The LSM9DS1 is available in a plastic land grid array package (LGA) and it is guaranteed to operate over an extended temperature range from -40 °C to +85 °C.
lsm9ds1这包装具有三维线性加速度传感器系统、三维数字角速率传感器,和一个三维数字磁传感器。
lsm9ds1具有线性加速全面的±2g/±4G /±8 /±16 g,对±4 /±8 / 12 / 16±±高斯和±245 / 500 / 2000±±DPS角速率磁场全面。
lsm9ds1包括I2C串行总线接口支持标准和快速模式(100 kHz和400 kHz)和一个SPI串行接口标准。
磁,加速度计和陀螺仪传感可以启用或在电源模式单独设置为智能电源管理。
在一个塑料的lsm9ds1栅格阵列(LGA)封装,可它是保证工作在扩展的温度范围从- 40°C + 85°C.
Key Features
3 acceleration channels, 3 angular rate channels, 3 magnetic field channels
±2/±4/±8/±16 g linear acceleration full scale
±4/±8/±12/±16 gauss magnetic full scale
±245/±500/±2000 dps angular rate full scale
16-bit data output
SPI / I2C serial interfaces
Analog supply voltage 1.9 V to 3.6 V
“Always-on” eco power mode down to 1.9 mA
Programmable interrupt generators
Embedded temperature sensor
Embedded FIFO
Position and motion detection functions
Click/double-click recognition
Intelligent power saving for handheld devices
ECOPACK®, RoHS and “Green” compliant
主要特点
3个加速通道,3个角速率通道,3个磁场通道
2 / 4 / 16 / 8 g线性加速度
±4 / 8 / 12 /±±±16高斯磁场全面
±245 / 500 / 2000±±DPS角速率全面
16位数据输出
SPI和I2C串行接口
模拟电源电压1.9伏至3.6伏
“永远”生态电力模式下降到1.9毫安
可编程中断发生器
嵌入式温度传感器
嵌入式FIFO
位置和运动检测功能
单击/双击识别
手持设备的智能节电
®Ecopack,ROHS和“绿色”标准




