LSM6DS3
iNEMO惯性模块:3D加速度计和三维陀螺仪
制造商:
产品信息
The LSM6DS3 is a system-in-package featuring a 3D digital accelerometer and a 3D digital gyroscope performing at 1.25 mA (up to 1.6 kHz ODR) in high-performance mode and enabling always-on low-power features for an optimal motion experience for the consumer.
The LSM6DS3 supports main OS requirements, offering real, virtual and batch sensors with 8 kbyte for dynamic data batching.
ST’s family of MEMS sensor modules leverages the robust and mature manufacturing processes already used for the production of micromachined accelerometers and gyroscopes.
The various sensing elements are manufactured using specialized micromachining processes, while the IC interfaces are developed using CMOS technology that allows the design of a dedicated circuit which is trimmed to better match the characteristics of the sensing element.
The LSM6DS3 has a full-scale acceleration range of ±2/±4/±8/±16 g and an angular rate range of ±125/±245/±500/±1000/±2000 dps.
High robustness to mechanical shock makes the LSM6DS3 the preferred choice of system designers for the creation and manufacturing of reliable products.
The LSM6DS3 is available in a plastic land grid array (LGA) package.
lsm6ds3包装具有三维数字加速度计和三维数字陀螺仪在1.25 mA的执行系统(高达1.6 kHz的ODR)在高性能模式,使一直在为消费者的最佳运动体验,低功耗的特点。
lsm6ds3支持主要的操作系统的要求,提供真实、虚拟和批处理8字节数据动态配料传感器。
圣家族的MEMS传感器模块利用强大的和已经用于微机械加速度计和陀螺仪的生产制造工艺成熟。
各种传感元件是利用专门的微加工工艺制造,而IC接口使用CMOS技术允许一个专用电路,调整到更好的匹配传感元件的特性的设计开发。
lsm6ds3有±2 / 4 / 8 /±±±16 g和125 / 245 /±±±500 / 1000 / 2000±±DPS角速率范围全面提速范围。
机械冲击的鲁棒性高,使lsm6ds3创造的和可靠的产品制造系统设计的首选。
在一个塑料的lsm6ds3栅格阵列(LGA)封装是可用的。
Key Features
Power consumption: 0.9 mA in combo normal mode and 1.25 mA in combo high-performance mode up to 1.6 kHz.
“Always-on” experience with low power consumption for both accelerometer and gyroscope
Smart FIFO up to 8 kbyte based on features set
Compliant with Android K and L
Hard, soft ironing for external magnetic sensor corrections
±2/±4/±8/±16 g full scale
±125/±245/±500/±1000/±2000 dps full scale
Analog supply voltage: 1.71 V to 3.6 V
Independent IOs supply (1.62 V)
Compact footprint, 2.5 mm x 3 mm x 0.83 mm
SPI/I2C serial interface with main processor data synchronization feature
Embedded temperature sensor
ECOPACK®, RoHS and “Green” compliant
主要特点
功率消耗:0.9毫安的组合正常模式和1.25毫安的高达1.6千赫的高性能模式。
“总是”的经验与低功耗的加速度计和陀螺仪
聪明的FIFO最多8字节的基于特征集
与安卓和升
外磁场传感器的硬、软熨烫
2、4、8、16、g
±125 / 245 / 500 /±±±1000 /±2000 DPS全面
模拟电源电压:1.71伏至3.6伏
独立的iOS电源(1.62 V)
紧凑的足迹,2.5毫米×3毫米×0.83毫米
SPI和I2C主处理器的数据同步功能的串行接口
嵌入式温度传感器
®Ecopack,ROHS和“绿色”标准
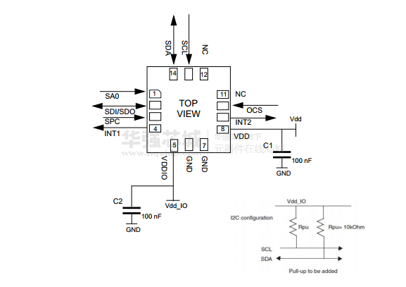
电路图、引脚图和封装图
应用案例
基于ST LSM6DSV16BX多功能MEMS Sensor的TWS方案
2022-09-07
DS3112 DS3/E3多路复用成帧器如何恢复低速时钟信号
2023-01-13
TiDB底层存储结构LSM树原理介绍
2023-01-13
陀螺仪LSM6DSOW开发(3)----FIFO数据读取与配置
2024-08-05
ST LSM320HAY30 3D数字线性加速度传感方案
2010-02-14
陀螺仪LSM6DSOW开发(1)----轮询获取陀螺仪数据
2024-08-05
意法半导体新款MEMS IMU LSM6DSV32X实现精确姿态识别应用
2024-08-01
LSM6DSV80X 6轴惯性测量单元技术解析
2025-10-16



