LMH6619-Q1
汽车双路 130 MHz、1.25 mA RRIO 运算放大器
制造商:
产品信息
描述
LMH6619Q(双)是一个130 MHz轨到轨输入和输出放大器设计为易于使用广泛
供应范围的应用程序要求高速度、低电流,低噪音,驱动复杂的ADC的能力
和视频加载。操作电压范围从2.7 v至11和电源电流通常是1.25
马每通道5 v。的LMH6619Q属于PowerWise®powerto——家庭和有一个例外
性能比。
放大器的电压反馈设计拓扑提供平衡输入和高开环得到缓解的
使用和应用,如有源滤波器设计的准确性。补偿电压通常是0.1 mV和沉淀时间
0.01%是120 ns加上100 dBc SFDR 100 kHz使一部分合适的作为
输入缓冲区的受欢迎的8位,10位,12位和14-bit mega-sample adc。
共模输入范围200 mV不止于rails的供应。在一个5 v供应与地面
终止150Ω负载输出波动在37个mV地面铁路,而mid-rail终止1 kΩ负载
将77 mV的铁路,提供真正的单一供应操作和最大信号动态范围
低功率rails。放大器的输出将源和汇35马和抬高30 pF负荷不需要
外部补偿。
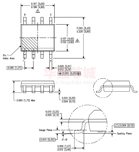
LMH6619Q是提供的产品有SOIC包。
特性
•VS = 5 v,RL = 1 kΩ,TA = 25°C和AV = + 1,
除非另有说明。
•操作电压范围2.7 v至11
•每通道电源电流1.25 mA
•小信号带宽130 MHz
•输入补偿电压(限制在25°C)±0.75 mV
•转换速率V /μs 55
•解决90纳秒时间0.1%
•解决120纳秒时间0.01%
•SFDR(f = 100 kHz,AV = + 1,输出电压= 2 VPP)100
dBc
•0.1 dB 15 MHz带宽(AV = + 2)
•低电压噪声nV /√10赫兹
•轨到轨输入和输出
•AEC-Q100 2级合格−40°C + 105°C
•生产汽车级流
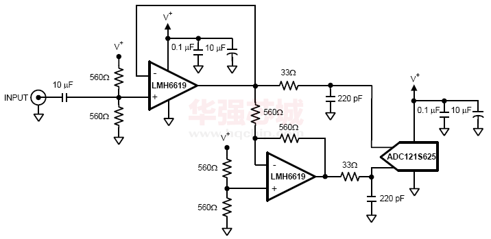
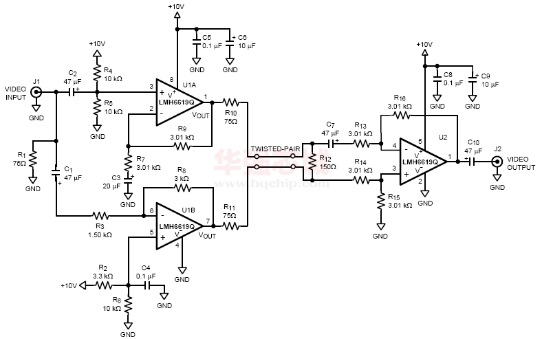
电路图、引脚图和封装图
在线购买
型号:LMH6619MA
描述:-
型号:LMH6619QMAK/NOPB
描述:-
型号:LMH6619QMAKX/NOPB
描述:-
型号:LMH6619MAX/NOPB
描述:-
型号:LMH6619QMAKE/NOPB
描述:-
型号:LMH6619MAE/NOPB
描述:-
技术资料
应用案例
模拟/数字转换器ADC10D1000和全差分放大器LMH6554的性能与应用
2020-08-01
深入剖析LMX2485Q - Q1:高性能双PLL频率合成器的卓越之选
2026-02-09
高速低失真差分放大器LMH6550/1的性能特点及应用
2021-01-04
伟创力吴中获得福特 Q1 认证荣誉
2023-10-31
2024年Q1全球动力电池装机量152.2GWh
2024-05-24
MMBZxxVCL - Q1 双通道 ESD 保护器件:设计与应用指南
2026-02-25
深入解析LM5112与LM5112 - Q1 MOSFET栅极驱动器
2026-01-12
高性能音频利器:PCM1794A - Q1 DAC深度解析
2026-01-30






