LIS33DE
MEMS运动传感器3轴±8±2g/纳米智能加速度计的数字输出
制造商:
产品信息
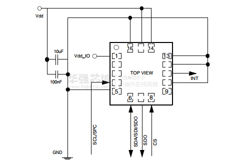
The LIS33DE is an ultra compact low-power three axis linear accelerometer belonging to the "nano" family of ST motion sensors. It includes a sensing element and an IC interface able to provide the measured acceleration to the external world through I2C/SPI serial interface.
The sensing element is manufactured using a dedicated process developed by ST to produce inertial sensors and actuators in silicon.
The IC interface is manufactured using a CMOS process that allows to design a dedicated circuit which is trimmed to better match the sensing element characteristics.
The LIS33DE has dynamically user selectable full scales of ±2g/±8g and it is capable of measuring accelerations with an output data rate of 100 Hz or 400 Hz.
A self-test capability allows the user to check the functioning of the sensor in the final application.
The device may be configured to generate inertial wake-up/free-fall interrupt signals when a programmable acceleration threshold is crossed at least in one of the three axis. Thresholds and timing of interrupt generator are programmable by the end user on the fly.
The LIS33DE is available in plastic Thin Land Grid Array package (LGA) and it is designed to operate over an extended temperature range from -40°C to +85°C.
lis33de是一种超小型低功耗的三轴加速度计属于ST的运动传感器的“纳米”的家庭。它包括一个传感元件和一个集成电路接口能够通过I2C和SPI串行接口到外部世界提供的加速度测量。
该传感元件是使用专用的过程开发的由圣生产的惯性传感器和执行器在硅中。
IC接口是使用CMOS工艺,可以设计一个专门的电路,修整,以更好地匹配传感元件特性制造。
lis33de动态用户可选的全尺度的±2g/±8G,它能够以100赫兹或400赫兹的输出数据速率测量加速度。
自检功能允许用户检查传感器的功能在最终的应用。
该装置可配置为产生惯性唤醒/自由落下的中断信号,当可编程的加速度阈值交叉至少在三轴之一。中断发生器的阈值和时间是可编程的终端用户的飞行。
在塑料薄膜的lis33de栅格阵列(LGA)封装是可用的和它的设计工作在扩展的温度范围从- 40°C + 85°C.
Key Features
2.16 V to 3.6 V supply voltage
1.8 V compatible IOs
< 1 mW power consumption
± 2g/± 8g dynamically selectable full-scale
I2C/SPI digital output interface
Programmable interrupt generator
Embedded self test
10000g high shock survivability
ECOPACK® RoHS and "Green" compliant
主要特点
2.16伏至3.6伏的电源电压
1.8 V兼容iOS
< 1兆瓦的电力消耗
±2g/±8G动态选择的全面
I2C或SPI数字输出接口
可编程中断发生器
嵌入式自测试
万克高的抗冲击能力
®Ecopack RoHS和“绿色”标准



