LIS2DH
MEMS运动传感器的数字输出:超低功耗高性能轴Femto加速度计
制造商:
产品信息
The LIS2DH is an ultra low-power high performance three-axis linear accelerometer belonging to the “femto” family, with digital I2C/SPI serial interface standard output.
The LIS2DH has dynamically user selectable full scales of ±2g/±4g/±8g/±16g and it is capable of measuring accelerations with output data rates from 1 Hz to 5.3 kHz.
The self-test capability allows the user to check the functioning of the sensor in the final application.
The device may be configured to generate interrupt signals by two independent inertial wake-up/free-fall events as well as by the position of the device itself.
The LIS2DH is available in small thin plastic land grid array package (LGA) and is guaranteed to operate over an extended temperature range from -40 °C to +85 °C.
lis2dh是一个超低功耗高性能的三轴加速度计属于“飞秒”家庭,数字I2C/SPI串行接口标准输出。
lis2dh动态用户可选的全尺度的±2g/±4G /±8g /±16G,它能够测量加速度的输出数据率从1赫兹到5.3千赫。
自检功能允许用户检查传感器在最终应用程序的功能。
该设备可以配置为产生中断信号由2个独立的惯性唤醒/自由坠落事件,以及由该设备本身的位置。
的lis2dh小薄塑料栅格阵列(LGA)封装提供并保证工作在扩展温度范围从- 40°C + 85°C.
Key Features
Wide supply voltage, 1.71 V to 3.6 V
Independent IOs supply (1.8 V) and supply voltage compatible
Ultra low-power mode consumptiondown to 2 μA
±2g/±4g/±8g/±16g dynamically selectable full-scale
I2C/SPI digital output interface
2 independent programmable interrupt generators for free-fall and motion detection
6D/4D orientation detection
“Sleep to wake” and “return to sleep” function
Freefall detection
Motion detection
Embedded temperature sensor
Embedded FIFO
ECOPACK® RoHS and “Green” compliant
主要特点
宽电源电压,1.71伏至3.6伏
独立的iOS电源(1.8 V)和电源电压兼容
超低功耗模式consumptiondown 2μ
±2g/±4G /±8G 16G /±动态选择全面
I2C或SPI数字输出接口
2个独立的可编程中断发生器自由下落和运动检测
6D四维定位检测
“睡眠觉醒”和“回归睡眠”功能
自由落体检测
运动检测
嵌入式温度传感器
嵌入式FIFO
®Ecopack RoHS和“绿色”标准
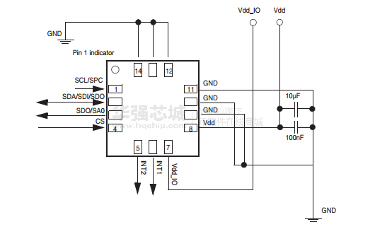
电路图、引脚图和封装图
应用案例
dfrobotI2C LIS2DH 三轴加速度计简介
2020-01-03
贸泽开售面向可穿戴和始终感知应用的STMicroelectronics LIS2DUX12和LIS2DUXS12智能加速度计
2023-06-03
什么是LIS系统?LIS系统的优势有哪些?
2023-05-30
磁力计LIS2MDL开发(2)----电子罗盘
2023-12-18
磁力计LIS2MDL开发(1)----轮询获取磁力计数据
2023-12-18
三轴加速度计LIS2DW12开发(1)----轮询获取加速度数据
2023-12-18
DH系列工业防水连接器行业应用案例
2023-08-01
DH系列工业防水连接器行业应用案例
2023-07-27



