LB11867RV
Variable Speed Single-Phase Fan Motor
制造商:ON
产品信息
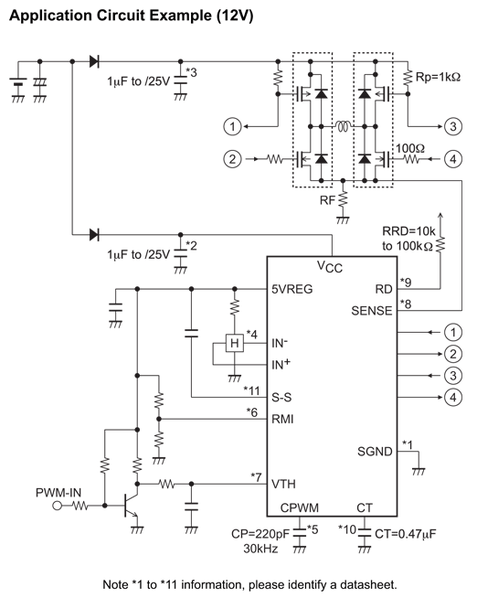
LB11867RV is a single-phase bipolar driving motor pre-driver with the variable speed function compatible with external PWM signal. With a few external parts, a highly-efficient and highly-silent variable drive fan motor with low power consumption can be achieved. This product is best suited for driving of the server requiring large air flow and large current and the fan motor of consumer appliances.
- Single-phase full-wave driving pre-driver
- Variable speed control possible with external PWM input
- Current limiting circuit incorporated
- Reactive current cut circuit incorporated
- Minimum speed setting pin
- Soft start setting pin
- Lock protection and automatic reset circuits incorporated
- RD (lock detection) output
- Thermal shutdown circuit incorporated

