HV9930
迟滞升压降压(CUK)LED驱动器IC
制造商:
产品信息
概要
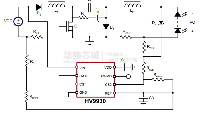
HV9930是一款可变频率PWM控制器IC,旨在使用低噪声升压降压(Ćuk)拓扑控制LED灯驱动器。HV9930采用正在申请专利的迟滞电流模式控制来调节输入和输出电流。这样可以实现卓越的输入浪涌抗扰度,而无需复杂的环路补偿。输入电流控制可在启动,输入欠压和输出过载条件下实现电流限制。HV9930提供低频PWM调光输入,可接受占空比为0 - 100%的外部控制信号和高调光比。基于HV9930的LED驱动器非常适用于具有低压直流输入的LED灯和RGB背光应用。基于HV9930的LED灯驱动器可实现超过80%的效率。
附加功能
恒定输出电流LED驱动器
步进输出电压上升或下降
低EMI
变频操作
内部8.0 - 200V线性稳压器
输入和输出电流检测
输入电流限制
启用和PWM调光
优势特点
恒定输出电流LED驱动器
步进输出电压上升或下降
低EMI
变频操作
内部8.0 - 200V线性稳压器
输入和输出电流检测
规格参数

电路图、引脚图和封装图
在线购买
型号:HV9930LG-G
描述:-
应用案例
黑莓BlackberryKeyone体验 3999的售价到底值不值
2019-03-11
Broadcom HEDS-9930 (E2/E2L) 评估板与AEDR_9930E2光学编
2025-05-22
“HV-ModAL”项目_进一步提高电动汽车动力总成的功率
2009-12-07
浅谈接近与环境光强度数字传感器-APDS9930
2018-10-07
MS9930T—3 到 10 节锂电池或磷酸盐电池管理芯片
2023-05-08
LM3406/LM3406HV—驱动高功率 LED 的 Po
2009-12-07
中科同志科技HV系列高真空回流焊炉已正式亮相
2020-09-14
如何使用MAX9930构成RF控制器或检波器
2010-04-20



