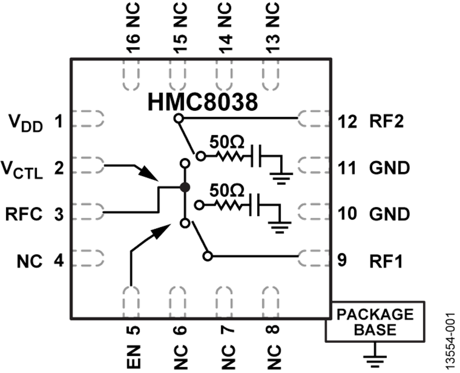
HMC8038
高隔离度、硅SPDT、非反射开关,0.1 GHz至6.0 GHz
制造商:ADI/AD
产品信息
优势和特点
非反射式50 Ω设计
高隔离度: 60 dB(典型值)
低插入损耗: 0.8 dB(典型值)
高功率处理34 dBm(通过路径)29 dBm(端接路径)
高线性度0.1 dB压缩(P0.1dB): 35 dBm(典型值)输入三阶交调截点(IP3): 60 dBm(典型值)
ESD额定值4 kV人体模型(HBM),3A类1.25 kV充电器模型(CDM)
单正电源3.3 V至5 V1.8 V兼容控制
欲了解更多特性,请参考数据手册
产品详情
HMC8038是一款高隔离度、非反射式、0.1 GHz至6.0 GH、单刀双掷(SPDT)开关芯片,采用无引脚、表贴封装。 该开关非常适合蜂窝基础设施应用,可实现高达4.0 GHz的62 dB隔离、高达4.0 GHz的0.8 dB低插入损耗和60 dBm输入三阶交调截点。 拥有高达6.0 GHz的出色功率处理能力,并提供针对35 dBm的0.1 dB压缩点(P0.1dB)的输入功率(VDD = 5 V)。 片内电路在极低直流下采用3.3 V至5 V的单正电源电压,以及0 V至1.8 V/3.3 V/5.0 V的单正电压控制。 使能输入(EN)设为逻辑高电平将该开关置于全部关断状态,其中RFC为反射式。
HMC8038的所有器件引脚均提供ESD保护,包括RF接口,并可承受4 kV HMB和1.25 kV CDM。 HMC8038分别提供150 ns和170 ns的快速开关和RF建立时间性能。 该器件采用符合RoHS标准的紧凑型4 mm × 4 mm LFCSP封装。
应用
蜂窝/4G基础设施
无线基础设施
汽车远程信息系统
移动无线电
测试设备


