HMC7229-DIE
集成功率检波器的33 GHz至40 GHz、GaAs、pHEMT、MMIC、1 W功率放大器
制造商:ADI/AD
产品信息
优势和特点
32 dBm PSAT with 22% PAE
P1dB POUT:31.5 dBm
高OIP3:39.5 dBm
高增益:24.5 dB
50 Ω匹配输入/输出
产品详情
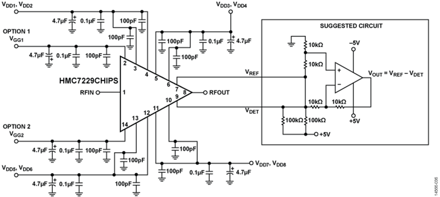
HMC7229CHIPS是一款集成温度补偿片内功率检波器的四级、砷化镓(GaAs)、假晶高电子迁移率(pHEMT)、单芯片微波集成电路(MMIC)、1 W功率放大器,工作频率范围为33 GHz至40 GHz。HMC7229CHIPS在33 GHz至40 GHz的整个频段内提供23 dB至24.5 dB的典型增益范围、30 dBm至32 dBm的饱和输出功率(PSAT)范围和12%至22%(典型值)的功率附加效率(PAE)范围(6 V电源)。HMC7229CHIPS在33 GHz至40 GHz的整个频段内具有出色的OIP3范围(37 dBm至39.5 dBm),非常适合线性应用,比如要求32 dBm有效饱和输出功率的高容量点对点或点对多点无线电或甚小孔径终端(VSAT)/卫星通信(SATCOM)应用。射频(RF)输入/输出端口采用内部匹配并经过隔直,以便轻松集成到高级组件中。
应用点对点无线电
点对多点无线电
VSAT和SATCOM
电路图、引脚图和封装图
应用案例
如何使用Die-to-Die PHY IP 对SiP进行高效的量产测试
2020-10-31
wafer、die、cell是什么?它们有何关系和区别呢?
2023-12-27
如何轻松搞定高性能Multi-Die系统?
2023-12-20
Multi-Die系统验证很难吗?Multi-Die系统验证的三大挑战
2023-12-13
使用UCIe IP确保多Die系统可靠性
2023-11-17
VCS:助力英伟达开启Multi-Die系统仿真二倍速
2023-09-27
三代锐龙CPU Die艺术照图赏
2019-10-25
HMC8401-DIE DC至28GHz,GaAs pHEMT MMIC低噪声放大器技术手册
2025-03-12



