H3LIS200DL
微机械运动传感器
制造商:
产品信息
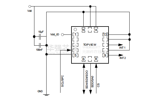
The H3LIS200DL is a low-power high-performance 3-axis linear accelerometer belonging to the “nano” family, with digital I2C/SPI serial interface standard output.
The device features ultra-low-power operational modes that allow advanced power saving and smart sleep-to-wakeup functions.
The H3LIS200DL has dynamically user-selectable full scales of ±100g/±200g and is capable of measuring accelerations with output data rates from 0.5 Hz to 1 kHz.
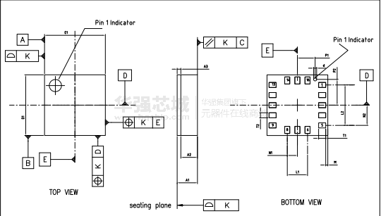
The H3LIS200DL is available in a small thin plastic land grid array package (LGA) and is guaranteed to operate over an extended temperature range from -40 °C to +85 °C.
h3lis200dl是一个低功耗高性能三轴线性加速度计属于“纳米”家庭,数字I2C/SPI串行接口标准输出。
该装置的特点超低功率操作模式,让先进的节能和智能休眠唤醒功能。
h3lis200dl动态用户可选的全尺度的±100g /±200g,能够测量加速度的输出数据率从0.5赫兹到1千赫。
在一个小的h3lis200dl薄塑料栅格阵列(LGA)封装提供并保证工作在扩展温度范围从- 40°C + 85°C.
Key Features
Wide supply voltage, 2.16 V to 3.6 V
Low-voltage compatible IOs, 1.8 V
Ultra-low power consumption down to 10 μA in low-power mode
±100g/±200g dynamically selectable full scales
I2C/SPI digital output interface
8-bit data output
Sleep-to-wakeup function
10000 g high shock survivability
ECOPACK®, RoHS and “Green” compliant
主要特点
宽电源电压,2.16伏至3.6伏
低电压兼容iOS 1.8 V
在低功耗模式下,超低功耗降至10
±100g /±200g全尺度的动态选择
I2C或SPI数字输出接口
8位数据输出
睡眠唤醒功能
10000克高冲击生存能力
®Ecopack,ROHS和“绿色”标准




