ADP1875
具有恒定导通时间、谷值电流模式和省电模式的同步降压控制器
制造商:ADI/AD
产品信息
优势和特点
电源输入电压范围:2.95 V至20 V
片上偏置调节器
输出电压:0.6 V(最小值)
0.6 V、±1.0%精度基准电压源
支持所有功率级N沟道MOSFET
提供三种频率选择:300 kHz、600 kHz和1.0 MHz
无需电流检测电阻
轻负载条件下可采用省电模式(PSM)工作(仅ADP1875)
电阻可编程电流限值
欲了解更多特性,请参考数据手册
产品详情
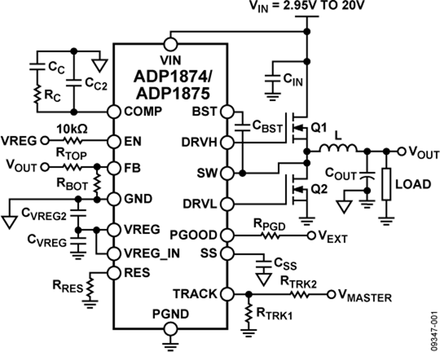
ADP1874/ADP1875均为多功能电流模式同步降压型控制器,采用恒定导通时间、伪固定频率及可编程电流限制、电流控制方案,具备出色的瞬态响应、最佳稳定性和限流保护特性。此外,这些器件还采用谷值电流模式控制架构,能以低占空比实现最佳性能。因此,ADP1874/ADP1875可以驱动所有N沟道功率级,从而调节低至0.6 V的输出电压。
ADP1875是ADP1874的省电模式(PSM)版本,能够以脉冲跳跃方式工作,以便在轻负载时维持输出调节,同时实现更高系统效率(更多信息请参阅“ADP1875省电模式(PSM)”部分)。
ADP1874/ADP1875提供三种频率选项:300 kHz、600 kHz和1.0 MHz,以及PSM选项;因此,非常适合要求2.95V至20V单输入电源电压范围的各种应用。低压偏置通过5 V内部低压差稳压器(LDO)提供。
此外,这些器件包含软启动编程功能,可限制启动期间来自输入电源的输入浪涌电流,并在预充电输出条件下提供反向电流保护。低端电流检测、电流增益方案、集成升压二极管以及PSM/强制脉冲宽度调制(PWM)选项,可减少外部元件数量并提高功效。
ADP1874/ADP1875在-40°C至+125°C的结温范围内工作,采用16引脚QSOP封装。
应用
电信和网络系统
中高端服务器
机顶盒
DSP内核电源


