ADM6820
FET驱动Simple Sequencer™简单时序控制器,具有电容可调延迟特性
制造商:ADI/AD
产品信息
优势和特点
单芯片实现对两个电源的时序控制
可调主电源监控器可监控低至0.62V的电压
片上电荷泵全面增强N沟道FET
从主电源正常到副电源的延迟
实现电容可调延迟
工作温度范围:-40°C至+125°C
采用6引脚小型SOT-23封装
与MAX6819/MAX6820引脚兼容
产品详情
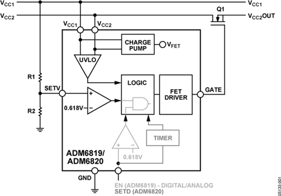
ADM6819和ADM6820均为简单电源时序控制器,具有FET驱动能力,用于增强N沟道MOSFET。这些器件可以监控一个主电源电压,并针对副电源启用/禁用外部N沟道FET。ADM6819能够监控两个电源。需要对两个以上电源电压进行时序控制时,可以将多个ADM6819/20器件级联来实现。这些器件采用2.7 V至5.5 V电源供电。内部比较器利用VSET引脚监控主电源。该比较器的输入通过主电源的电阻分压器从外部设置。当VSET引脚的电压升至比较器阈值以上时,GATE输出上的内部电荷泵便会增强副电源FET。ADM6819具有一个使能(EN)引脚,它将信号馈入附加比较器和基准电压电路的输入端。该引脚可以用作数字使能或副电源正常比较器,以监控副电源,并且只有两个电源均有效时才启用GATE。当两个内部比较器输入均高于阈值时,便会发生200 ms固定超时,然后才会驱高GATE并启用副电源。
ADM6820只有一个比较器,它位于SETV引脚上,其超时周期可通过SETD引脚上的单个外部电容进行调整。ADM6819/20采用6引脚小型SOT-23封装。
应用
多电压系统
双电压微处理器/FPGA/ASIC/DSP/
网络处理器
电信和数据通信系统
个人计算机/服务器应用
电路图、引脚图和封装图
在线购买
型号:ADM6820ARJZ-REEL7
描述:-
应用案例
国产芯片出货量或达6820万,有望成全球第三大供应商
2021-08-25
ADM7150 800 mA、超低噪声/高 PSRR LDO
2023-04-14
将LTC6820与LTC24XX三角积分系列结合使用
2023-01-05
如何适配OpenHarmony自有音频框架ADM?
2022-05-16
ADM2682E/ADM2687E隔离收发器系列的性能分析
2019-07-15
采用LTC6820模数转换器实现隔离式SPI通信
2020-07-14
ADM2682E/ADM2687E 16Mbps、5 kV rms信号和电源隔离RS-485
2025-06-05
LTC6820 isoSPI隔离式通信接口技术手册
2025-06-04


