AD8386
10位、12通道输出、抽取LCD驱动器
制造商:ADI/AD
产品信息
优势和特点
高压驱动至供电轨1.3 V以内
输出短路保护
高刷新速率 100 Ms/s快速10位输入数据刷新速率
静态功耗:1.4 W
电压控制视频基准(亮度)、失调和满量程(对比度)输出电平
INV位反转视频信号极性
3.3 V逻辑、9 V至18 V模拟电源
高精度电压输出激光调整消除调整或校准需要
灵活的逻辑XFR允许并联AD8386操作
容性负载快速建立0.25%建立时间:35 ns(150 pF负载)压摆率:400 V/µs
提供64引脚9 mm x 9 mm LFCSP_VQ封装
产品详情
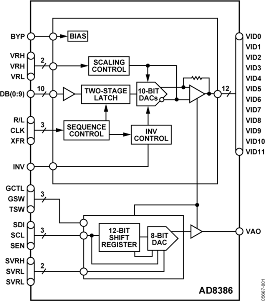
AD8386提供快速10位锁存抽取数字输入,可驱动12个高压输出。10位输入字按顺序载入到12个独立的高速双极性DAC。灵活的数字输入格式允许在高分辨率显示器中并联使用多个AD8386。输出信号可针对直流基准电压、信号反转和对比度进行调整,最大限度地提高灵活性。AD8386采用ADI公司快速双极性26 V XFHV工艺制造,在同一芯片上提供快速输入逻辑、调整精度双极性DAC和快速建立、高压精密驱动放大器。
AD8386的功耗标称值为1.4 W静态功耗。
AD8386采用64引脚9 mm x 9 mm LFCSP_VQ封装,工作温度范围为0°C至85°C商用温度范围。
电路图、引脚图和封装图
在线购买
型号:AD8386JCPZ
描述:-


